Waste-Wood Pavilion

Timelaps Assembly
von Dominik Reisach
Klicken Sie auf den Play-Button, um externe Inhalte von Vimeo.com zu laden und anzuzeigen.
Externe Inhalte von Vimeo.com zukünftig automatisch laden und anzeigen (Sie können diese Einstellung jederzeit über unsere »Datenschutzerklärung« ändern.)
Projektinformationen
eingereicht von
Dominik Reisach
Lehrende
Prof. Dr.-Ing. Sven Schneider, Prof. Dr. Jan Willmann, Vertr.-Prof. Dr.-Ing. Stephan Schütz
Fakultät:
Architektur und Urbanistik,
Kunst und Gestaltung
Studiengang:
Architektur (Master of Science (M.Sc.))
Art der Präsentation
Abschlussarbeit
Semester
Sommersemester 2022
- Freifläche 4 / area 4 (Hof Hauptgebäude)
- Freifläche 4 / area 4 (Hof Hauptgebäude)
Links
https://github.com/DominikReisac…
Kooperationspartner:
Experimentelle Werkstätten Architektur (Ringo Gunkel, Christian Hanke), Holzwerkstatt Kunst und Gestaltung (Matthias Henkelmann)
Projektbeschreibung
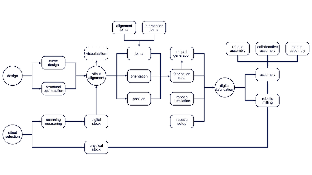
In dieser Masterthesis werden Methoden für das Upcycling und den Entwurf von Freiform-Holzkonstruktionen aus Kappstücken vorgestellt—einem Abfallmaterial aus der Produktion von Konstruktionsvollholz. Der Schwerpunkt liegt dabei auf der Entwicklung eines Workflows vom Entwurf bis zur Fertigung, der die digitale Kette schließt. Der Prozess ist rationalisiert um den Materialabfall zu minimieren und die De- und Reassemblierung der Holzstrukturen zu ermöglichen. Dazu wurden im Rahmen dieser Forschungsarbeit geeignete Werkzeuge für einen architektonischen Entwurfsprozess mit Abfallholz entwickelt. Diese inkludieren rechnergestützte Entwurfsmethoden zum Platzieren und Anordnen der Kappstücke, zur Generierung von Holzverbindungen und somit zur Berücksichtigung entwurfsspezifischer Parameter. Die daraus resultierenden Informationen werden in integrierten Datenworkflows verwendet, um fertigungsrelevante Daten zu erzeugen.
Die Relevanz dieser Arbeit wird anhand des Entwurfs, der robotischen Fertigung und der kollaborativen Assemblierung eines 1:1 Pavillons demonstriert. Dieser dient als Beweis für die Machbarkeit des integrativen Workflows, um komplexe, ästhetisch ansprechende Holzstrukturen zu realisieren. Darüber hinaus ist das materialbewusste Entwurfswerkzeug in der Lage, den Holzabfall bei der Herstellung zu minimieren und Strukturen zu entwerfen, die dem Prinzip des "Design-for-Disassembly" folgen—und somit das nachhaltige Konzept zusätzlich stärken.
E-Mail: dominik.reisach[at]uni-weimar.de
Videos

Timelaps Assembly
von Dominik Reisach
Klicken Sie auf den Play-Button, um externe Inhalte von Vimeo.com zu laden und anzuzeigen.
Externe Inhalte von Vimeo.com zukünftig automatisch laden und anzeigen (Sie können diese Einstellung jederzeit über unsere »Datenschutzerklärung« ändern.)

Collaborative Assembly
von Dominik Reisach
Klicken Sie auf den Play-Button, um externe Inhalte von Vimeo.com zu laden und anzuzeigen.
Externe Inhalte von Vimeo.com zukünftig automatisch laden und anzeigen (Sie können diese Einstellung jederzeit über unsere »Datenschutzerklärung« ändern.)

Robotic Milling
von Dominik Reisach
Klicken Sie auf den Play-Button, um externe Inhalte von Vimeo.com zu laden und anzuzeigen.
Externe Inhalte von Vimeo.com zukünftig automatisch laden und anzeigen (Sie können diese Einstellung jederzeit über unsere »Datenschutzerklärung« ändern.)






