Public Interfaces for Citizen Participation

The thematic origin of this artist-led project was emigration, alienation, and war trauma incorporated into a participatory process with citizens from the city of Weimar. Guided by Krzysztof Wodiczko the project consciously engaged with current political events, by stageing an live participartory projection mapping onto the Goethe-Schiller monument in public space. We were especially glad to work with Krzysztof Wodiczko a world leading pioneer of projection art.

With current events, such as the war in Syria, Iraq, Afghanistan and Africa, has led to the immigration of refugees in Germany has changed the political landscape of the country creating amongst some a fear of the unknown. The objective of this participatory project in public space is to establish a dialogue between people „from here“ and people „from there“. To reach as many people as possible our goal was to transform the public space into a sort of interactive „Speakers Corner“ mediated by a monument. Using recording equipment will foster verbalization of thoughts and questions, excite curiosity, and help people to overcome their inhibitions to engage other people. The projection of refugees onto the Goethe–Schiller monument in front of the German National Theatre in Weimar will become a mediator, helping citizens to allay their fears and also the refugees to tell their story.

Social Production

The social production process included the newcomers right from the beginning. Refugee organizations in Weimar were contacted and social events were organized to get to know refugees and involve them in our project. The first meeting between the newcomers and the artist was a casual barbeque where he explained the idea of the project, and invited whoever is interested to take part in a project presentation.

The artist’s idea was to conduct interviews with the refugees about their journeys,
their lives before and after coming to Germany, their families, and personal
experiences, that would later on be projected on the sculpture.

The first interviews were conducted by the artist himself, were students from the social production team would attend and observe his way of communication, and try to learn his techniques in order to conduct the interviews themselves after he had left.

Monument Animation Studio

The monument animation studio (MAS) was the main recording studio for pre-produced material before the show, where all interviews took place. For the intervention the MAS was transferred to the National Theater for the live mapping sequences, where the performers could speak up and communicate with spectators and citizens on the monument questioning platform (MQP).

Monument questioning platform

The monument question platform (MQP) was an important part of the live session during the final performance, but its design development had started in the early stages of the project, where the team discussed its idea and function with the artist during the workshops held when Krzysztof Wodiczcko was in Weimar.

The MQP is a platform for communication between the audience and the monument, provoking intellectual conversations in public space. Inspired by the old concept of the circus tent, a structure that when it appears in town, it indicates that there is a show taking place. In Krzysztof Wodiczcko’s words “The Circus has arrived!”. This strange looking structure was placed in Theaterplatz a few days before the intervention, as an attractor, to capture people’s attention and give them information about the performance taking place during the night.

The design of the structure has gone through so many changes until we have reached the final design decision. The MediaArchitecture student team has submitted different proposals. Finally elevating the interlocutor to speak with the sculpture on a similar eye-level was conceptually preferred. Thus the final design was based on a set of steps leading up to a speaker’s platform, where the participants may address questions to the sculpture.

The form of the structure has a futuristic design, inspired by the status of the newcomers in their new environment, and the words of Krzysztof Wodiczcko, where he described them feeling as strangers, while others see them as strangers as well. These feelings alienate them, making them feel uncomfortable to speak up and be heard.

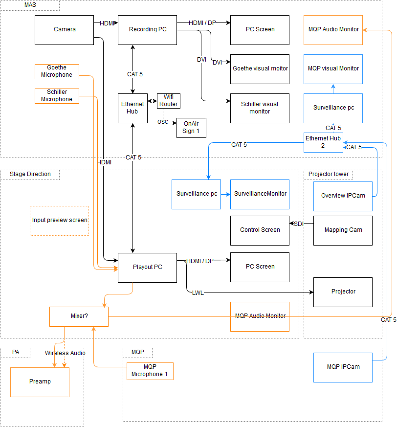
Live Mapping, Feedback and Recording System

The playout system had to complete three tasks: playing pre-recorded video
footage, inputting and playing a live camera feed from the MAS in real time and
map the output onto the Goethe and Schiller statue. The quality and consistency
of the mapping was depending on various factors, among them the uniformity of
the footage and the live feed; the performers had to take a pose similar to the one
from the monument so that the “illusion” of a living statue could work.

For this a feedback system was built for the performers in the MAS. It served multiple purposes: Direct the views in the right direction in relation to the camera, give an indication on where to position the arms, show a video feed from the MQP so that the interlocutor can be better adressed and giving an awareness when one is live. The feedback system also had a recording function to be able to record videos ad-hoc and for documentation.

Public Intervention

The intervention took place on the 26th and 27th of August 2016 at the Theaterplatz in Weimar during the Kunstfest. The pictures below show the situation created.

Weiterführende Links:
Projektblog

Projektteilnehmer:
Muzzaffar Ali (Computer Science and Media)
Mark Eisenberg (HCI)
Michael Ohaya (Computer Science and Media)
Christian Paffrath (Medieninformatik)
Sebastian Schuster (Medieninformatik)
Roy Müller (MediaArchitecture)
Lea Brugnoli (MediaArchitecture)
Hala Ghatasheh (MediaArchitecture)
David Leroy (VK)
Christian Rene Manzano Schlamp (VK)

Betreut durch:
Anke von der Heide (Initiator, Producer)
Dr. Patrick Tobias Fischer
Timm Burkhardt (Mitarbeiter für besondere Angelegenheiten)
Prof. Dr.-Ing. Eva Hornecker

In Kooperation mit:
Prof. Krzysztof Wodiczko (Harvard GSD)
Kunstfest Weimar
Prof. Wolfgang Sattler (Kunst und Gestaltung)
Prof. Liz Bachhuber (Freie Kunst)

Technische Unterstützung:
MediaPoint Universität-Weimar
Lotus Lumina, Erfurt
Fisch&Fischer, Ilmenau