Designing out of the Box
Project information
submitted by
Michaela Honauer
Co-Authors
Eva Girzalsky, Paul Ballack, Nhi Dam, Hsin-Hsueh Lee, Sandy Nader
Mentors
Eva Hornecker, Michaela Honauer
Faculty:
Media
Degree programme:
MediaArchitecture (Master of Science (M.Sc.)),
Human-Computer Interaction (Master of Science (M.Sc.))
Type of project presentation
Research project
Semester
Winter semester 2020/21
Project description
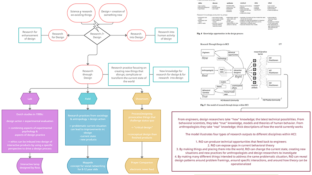
In this semester project, we explored Research through Design (RtD). RtD is an approach to employ design practices and generate new knowledge. The design inquiries carried out by RtD result in a critical reflection of the state of the art. RtD provides a base for a reflective practice by reinterpreting and reframing existing problems through creating and revising artefacts. These artefacts act as proposed solutions to the raised issues, investigating how we can change or improve the world. The focus of this course was on creative and critical thinking in design practice. It aimed at understanding RtD as a methodological approach to thoughtful design and generate new or speculative knowledge.
Five students explored RtD as an approach to create their own interactive projects in the scope of the semester topic: Sustainability. Every student went through an intense ideation and prototyping process to find and explore their specific area of interest in that broad field. As final outcomes we arrived at diverse individual projects: an app to track & compare energy consumption in the household, a remote-controlled car-robot that plants seeds playfully, a socializing Tetris-inspired light game, a lighting system for private environments that dims & fades according to people’s approximation, and a scale raising the awareness of one’s own amount of plastic waste.
Email: michaela.honauer[at]uni-weimar.de
Exhibition Location / Event Location
- – ONLINE –
- – ONLINE –
- – ONLINE –
- – ONLINE –
- – ONLINE –
- – ONLINE –
- – ONLINE –
- – ONLINE –







